Compare GO annotations related to Arthrogryposis multiplex congenita, distal, type 1 using OMIM genes and OrthoDisease orthologs

A table of the annotations represented in this image is provided below.
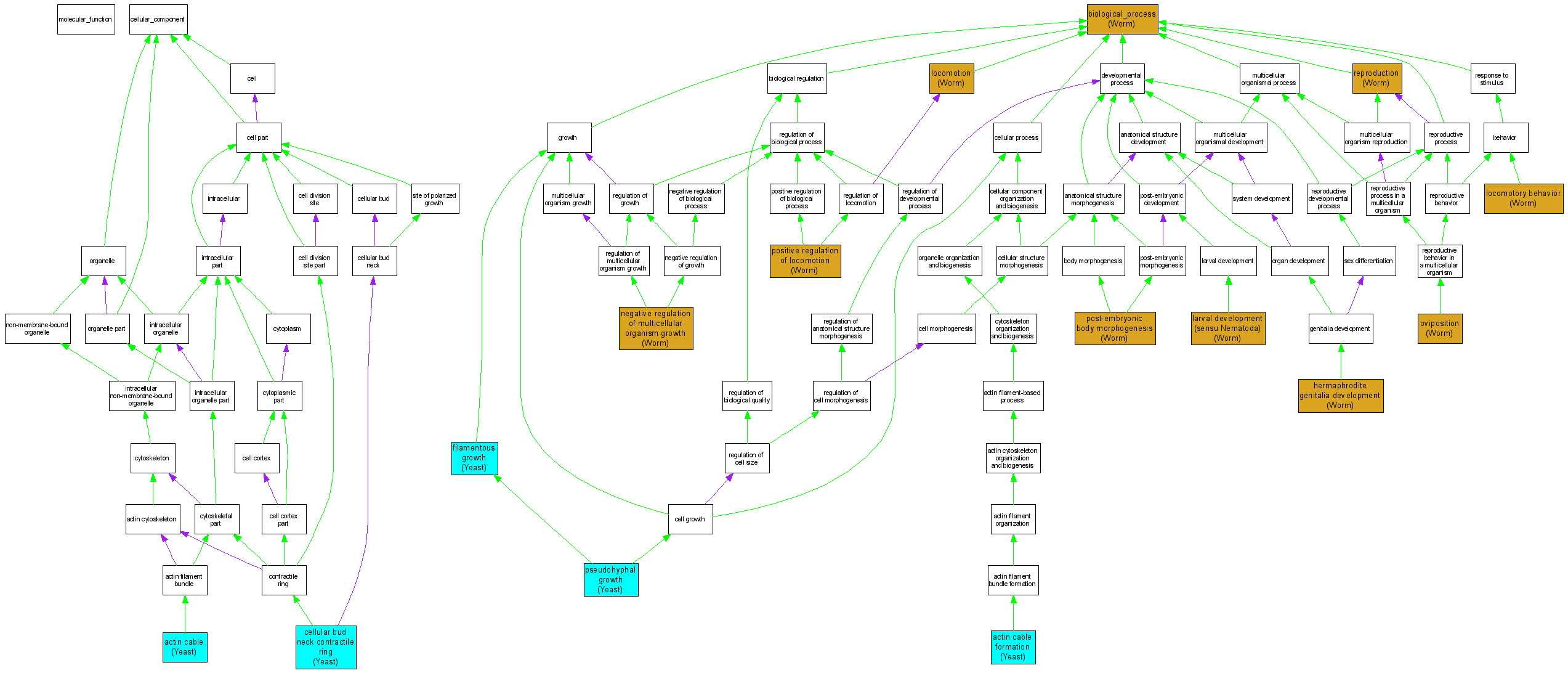
CategoryIDTermDB ObjectEvidenceOrganismReference
Cellular ComponentGO:0030482actin cable S000005023IDAYeastSGD_REF:S000055444|PMID:9864365
Cellular ComponentGO:0030482actin cable S000001400IDAYeastSGD_REF:S000055444|PMID:9864365
Cellular ComponentGO:0000142cellular bud neck contractile ring S000005023IDAYeastSGD_REF:S000055444|PMID:9864365
Cellular ComponentGO:0000142cellular bud neck contractile ring S000001400IDAYeastSGD_REF:S000055444|PMID:9864365
Biological ProcessGO:0045011actin cable formation S000005023IGIYeastSGD_REF:S000055444|PMID:9864365
Biological ProcessGO:0045011actin cable formation S000001400IGIYeastSGD_REF:S000055444|PMID:9864365
Biological ProcessGO:0008150biological_process WBGene00002978IMPWormWB:WBPaper00024497|PMID:15489339
Biological ProcessGO:0030447filamentous growth S000005023IMPYeastSGD_REF:S000080384|PMID:15645503
Biological ProcessGO:0040035hermaphrodite genitalia development WBGene00002978IMPWormWB:WBPaper00004944|PMID:11676537
Biological ProcessGO:0002119larval development (sensu Nematoda) WBGene00002978IMPWormWB:WBPaper00024497|PMID:15489339
Biological ProcessGO:0040011locomotion WBGene00002978IMPWormWB:WBPaper00005168|PMID:11901171
Biological ProcessGO:0007626locomotory behavior WBGene00002978IMPWormWB:WBPaper00004944|PMID:11676537
Biological ProcessGO:0040015negative regulation of multicellular organism growth WBGene00002978IMPWormWB:WBPaper00024497|PMID:15489339
Biological ProcessGO:0018991oviposition WBGene00002978IMPWormWB:WBPaper00005168|PMID:11901171
Biological ProcessGO:0040017positive regulation of locomotion WBGene00002978IMPWormWB:WBPaper00005168|PMID:11901171
Biological ProcessGO:0040032post-embryonic body morphogenesis WBGene00002978IMPWormWB:WBPaper00024497|PMID:15489339
Biological ProcessGO:0040032post-embryonic body morphogenesis WBGene00002978IMPWormWB:WBPaper00025227|PMID:15930100
Biological ProcessGO:0007124pseudohyphal growth S000005023IMPYeastSGD_REF:S000042772|PMID:9055077
Biological ProcessGO:0000003reproduction WBGene00002978IMPWormWB:WBPaper00024497|PMID:15489339