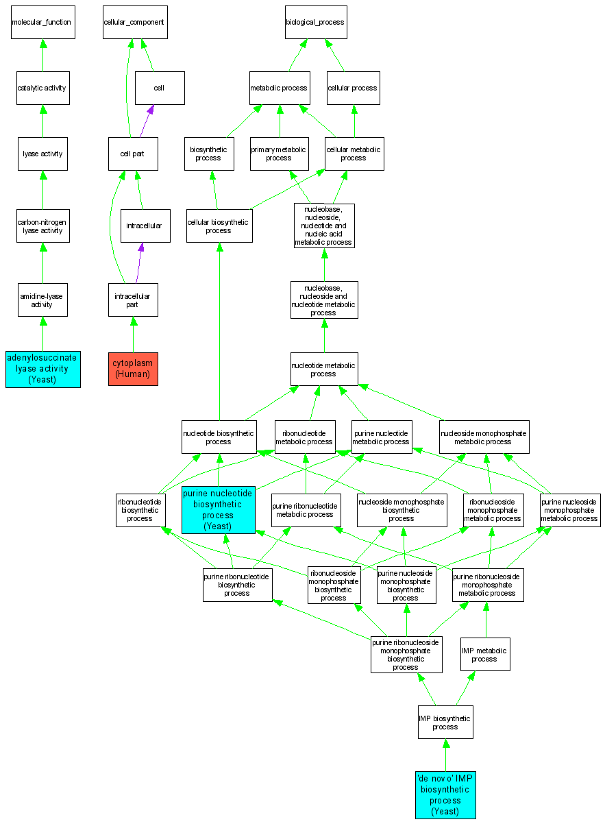
Compare GO annotations related to Adenylosuccinase deficiency using OMIM genes and OrthoDisease orthologs

A table of the annotations represented in this image is provided below.
CategoryIDTermDB ObjectEvidenceOrganismReference
Molecular FunctionGO:0004018adenylosuccinate lyase activity S000004351IMPYeastSGD_REF:S000121394|PMID:5807803
Molecular FunctionGO:0004018adenylosuccinate lyase activity S000004351IMPYeastSGD_REF:S000051099|PMID:7896125
Cellular ComponentGO:0005737cytoplasm P30566IDAHumanPMID:11256614
Biological ProcessGO:0006189'de novo' IMP biosynthetic process S000004351IGIYeastSGD_REF:S000051099|PMID:7896125
Biological ProcessGO:0006189'de novo' IMP biosynthetic process S000004351IMPYeastSGD_REF:S000121394|PMID:5807803
Biological ProcessGO:0006164purine nucleotide biosynthetic process S000004351IMPYeastSGD_REF:S000121394|PMID:5807803