Compare GO annotations related to Globozoospermia using OMIM genes and OrthoDisease orthologs

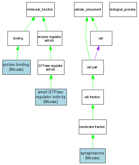
A table of the annotations represented in this image is provided below.
CategoryIDTermDB ObjectEvidenceOrganismReference
Molecular FunctionGO:0005515protein binding MGI:2149946IPIMouseMGI:MGI:2385984|PMID:12372286
Molecular FunctionGO:0005083small GTPase regulator activity MGI:2149946IDAMouseMGI:MGI:2148898|PMID:11162552
Cellular ComponentGO:0019717synaptosome MGI:2149946IDAMouseMGI:MGI:2385984|PMID:12372286