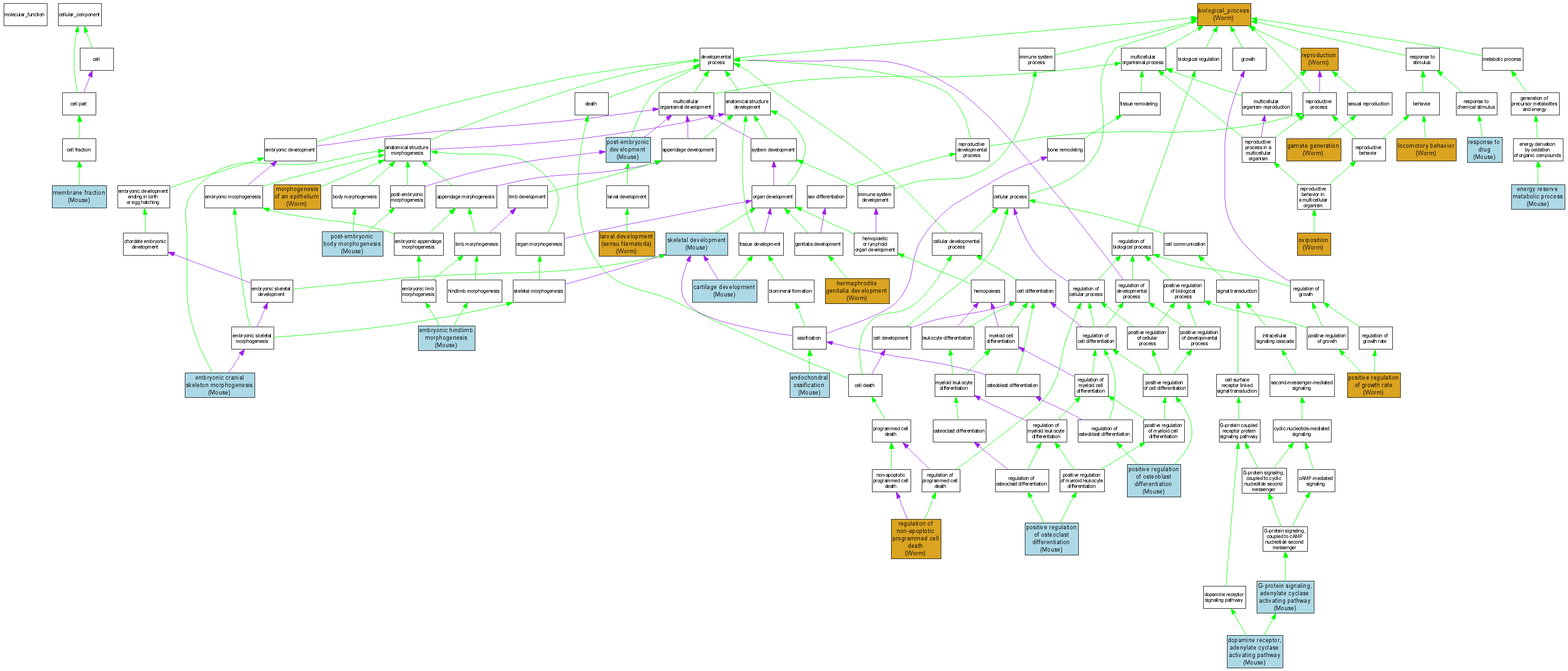
| Category | ID | Term | DB Object | Evidence | Organism | Reference |
| Cellular Component | GO:0005624 | membrane fraction |
MGI:95777 | IMP | Mouse | MGI:MGI:1098382|PMID:9322912 |
| Biological Process | GO:0008150 | biological_process |
WBGene00001745 | IMP | Worm | WB:WBPaper00024497|PMID:15489339 |
| Biological Process | GO:0008150 | biological_process |
WBGene00001745 | IMP | Worm | WB:WBPaper00026667|PMID:16049479 |
| Biological Process | GO:0051216 | cartilage development |
MGI:95777 | IMP | Mouse | MGI:MGI:3619837|PMID:15797856 |
| Biological Process | GO:0007191 | dopamine receptor, adenylate cyclase activating pathway |
MGI:95777 | IGI | Mouse | MGI:MGI:3701153|PMID:17194762 |
| Biological Process | GO:0048701 | embryonic cranial skeleton morphogenesis |
MGI:95777 | IMP | Mouse | MGI:MGI:3619837|PMID:15797856 |
| Biological Process | GO:0035116 | embryonic hindlimb morphogenesis |
MGI:95777 | IMP | Mouse | MGI:MGI:3619837|PMID:15797856 |
| Biological Process | GO:0001958 | endochondral ossification |
MGI:95777 | IMP | Mouse | MGI:MGI:3619837|PMID:15797856 |
| Biological Process | GO:0006112 | energy reserve metabolic process |
MGI:95777 | IMP | Mouse | MGI:MGI:1354139|PMID:10712433 |
| Biological Process | GO:0007189 | G-protein signaling, adenylate cyclase activating pathway |
MGI:95777 | IDA | Mouse | MGI:MGI:78329|PMID:2499043 |
| Biological Process | GO:0007189 | G-protein signaling, adenylate cyclase activating pathway |
MGI:95777 | IMP | Mouse | MGI:MGI:56877|PMID:3092218 |
| Biological Process | GO:0007189 | G-protein signaling, adenylate cyclase activating pathway |
MGI:95777 | IMP | Mouse | MGI:MGI:1195394|PMID:2826231 |
| Biological Process | GO:0007189 | G-protein signaling, adenylate cyclase activating pathway |
MGI:95777 | IMP | Mouse | MGI:MGI:1098382|PMID:9322912 |
| Biological Process | GO:0007276 | gamete generation |
WBGene00001745 | IMP | Worm | WB:WBPaper00006395|PMID:14551910 |
| Biological Process | GO:0040035 | hermaphrodite genitalia development |
WBGene00001745 | IMP | Worm | WB:WBPaper00006395|PMID:14551910 |
| Biological Process | GO:0002119 | larval development (sensu Nematoda) |
WBGene00001745 | IMP | Worm | WB:WBPaper00026667|PMID:16049479 |
| Biological Process | GO:0007626 | locomotory behavior |
WBGene00001745 | IMP | Worm | WB:WBPaper00006395|PMID:14551910 |
| Biological Process | GO:0002009 | morphogenesis of an epithelium |
WBGene00001745 | IMP | Worm | WB:WBPaper00006395|PMID:14551910 |
| Biological Process | GO:0018991 | oviposition |
WBGene00001745 | IMP | Worm | WB:WBPaper00024497|PMID:15489339 |
| Biological Process | GO:0040010 | positive regulation of growth rate |
WBGene00001745 | IMP | Worm | WB:WBPaper00006395|PMID:14551910 |
| Biological Process | GO:0045669 | positive regulation of osteoblast differentiation |
MGI:95777 | IMP | Mouse | MGI:MGI:3619837|PMID:15797856 |
| Biological Process | GO:0045672 | positive regulation of osteoclast differentiation |
MGI:95777 | IMP | Mouse | MGI:MGI:3619837|PMID:15797856 |
| Biological Process | GO:0040032 | post-embryonic body morphogenesis |
MGI:95777 | IMP | Mouse | MGI:MGI:3619837|PMID:15797856 |
| Biological Process | GO:0009791 | post-embryonic development |
MGI:95777 | IMP | Mouse | MGI:MGI:3619837|PMID:15797856 |
| Biological Process | GO:0043070 | regulation of non-apoptotic programmed cell death |
WBGene00001745 | IMP | Worm | WB:WBPaper00026649|PMID:16005300 |
| Biological Process | GO:0000003 | reproduction |
WBGene00001745 | IMP | Worm | WB:WBPaper00024497|PMID:15489339 |
| Biological Process | GO:0042493 | response to drug |
MGI:95777 | IMP | Mouse | MGI:MGI:2136536|PMID:11438605 |
| Biological Process | GO:0001501 | skeletal development |
MGI:95777 | IMP | Mouse | MGI:MGI:3619837|PMID:15797856 |