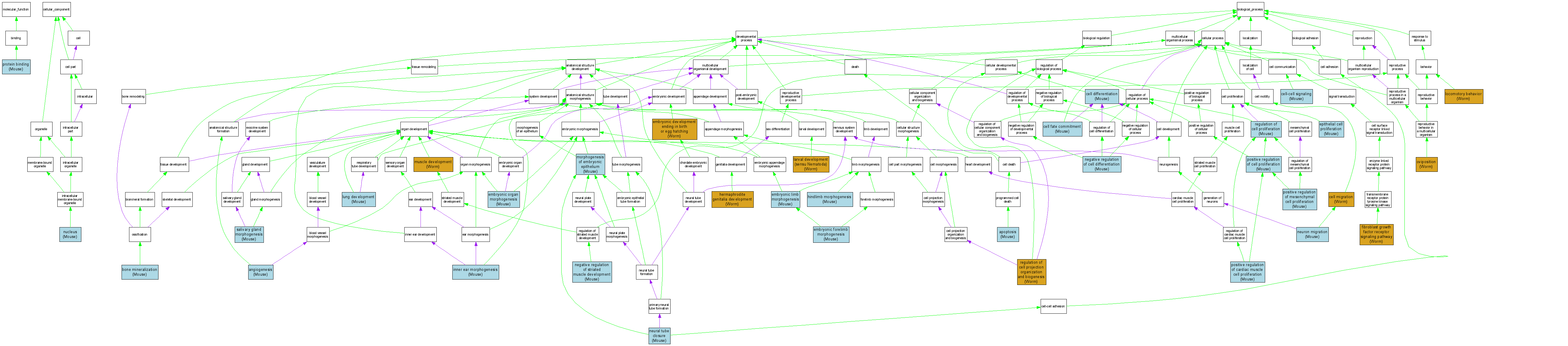
| Category | ID | Term | DB Object | Evidence | Organism | Reference |
| Molecular Function | GO:0005515 | protein binding |
MGI:95523 | IPI | Mouse | MGI:MGI:61378|PMID:8393815 |
| Cellular Component | GO:0005634 | nucleus |
MGI:95523 | IDA | Mouse | MGI:MGI:3051710|PMID:15229180 |
| Cellular Component | GO:0005634 | nucleus |
MGI:95523 | IDA | Mouse | MGI:MGI:3583842|PMID:15944199 |
| Biological Process | GO:0001525 | angiogenesis |
MGI:95523 | IGI | Mouse | MGI:MGI:3629544|PMID:16778080 |
| Biological Process | GO:0006915 | apoptosis |
MGI:98872 | IMP | Mouse | MGI:MGI:2180404|PMID:12175489 |
| Biological Process | GO:0030282 | bone mineralization |
MGI:95523 | IMP | Mouse | MGI:MGI:3043470|PMID:12756187 |
| Biological Process | GO:0030154 | cell differentiation |
MGI:98872 | IMP | Mouse | MGI:MGI:2384366|PMID:12142027 |
| Biological Process | GO:0045165 | cell fate commitment |
MGI:95523 | IDA | Mouse | MGI:MGI:3521553|PMID:15509736 |
| Biological Process | GO:0016477 | cell migration |
WBGene00001184 | IMP | Worm | WB:WBPaper00002331|PMID:7585964 |
| Biological Process | GO:0007267 | cell-cell signaling |
MGI:95523 | IMP | Mouse | MGI:MGI:3045497|PMID:15199404 |
| Biological Process | GO:0009792 | embryonic development ending in birth or egg hatching |
WBGene00001184 | IMP | Worm | WB:WBPaper00027756|PMID:16845399 |
| Biological Process | GO:0035115 | embryonic forelimb morphogenesis |
MGI:98872 | IMP | Mouse | MGI:MGI:2180404|PMID:12175489 |
| Biological Process | GO:0030326 | embryonic limb morphogenesis |
MGI:98872 | IMP | Mouse | MGI:MGI:1934650|PMID:11350121 |
| Biological Process | GO:0030326 | embryonic limb morphogenesis |
MGI:98872 | IMP | Mouse | MGI:MGI:2384366|PMID:12142027 |
| Biological Process | GO:0048562 | embryonic organ morphogenesis |
MGI:95523 | IMP | Mouse | MGI:MGI:3578080|PMID:15843416 |
| Biological Process | GO:0050673 | epithelial cell proliferation |
MGI:95523 | IMP | Mouse | MGI:MGI:3578080|PMID:15843416 |
| Biological Process | GO:0008543 | fibroblast growth factor receptor signaling pathway |
MGI:95523 | IGI | Mouse | MGI:MGI:3629544|PMID:16778080 |
| Biological Process | GO:0008543 | fibroblast growth factor receptor signaling pathway |
MGI:95523 | IGI | Mouse | MGI:MGI:3527351|PMID:15621532 |
| Biological Process | GO:0008543 | fibroblast growth factor receptor signaling pathway |
WBGene00001184 | IMP | Worm | WB:WBPaper00002331|PMID:7585964 |
| Biological Process | GO:0040035 | hermaphrodite genitalia development |
WBGene00001184 | IMP | Worm | WB:WBPaper00006395|PMID:14551910 |
| Biological Process | GO:0035137 | hindlimb morphogenesis |
MGI:98872 | IMP | Mouse | MGI:MGI:1353858|PMID:10700192 |
| Biological Process | GO:0042472 | inner ear morphogenesis |
MGI:95523 | IMP | Mouse | MGI:MGI:2153190|PMID:10934262 |
| Biological Process | GO:0002119 | larval development (sensu Nematoda) |
WBGene00001184 | IMP | Worm | WB:WBPaper00004943|PMID:11689700 |
| Biological Process | GO:0007626 | locomotory behavior |
WBGene00001184 | IMP | Worm | WB:WBPaper00006395|PMID:14551910 |
| Biological Process | GO:0030324 | lung development |
MGI:95523 | IGI | Mouse | MGI:MGI:3621094|PMID:16540513 |
| Biological Process | GO:0016331 | morphogenesis of embryonic epithelium |
MGI:95523 | IMP | Mouse | MGI:MGI:3578080|PMID:15843416 |
| Biological Process | GO:0007517 | muscle development |
WBGene00001184 | IMP | Worm | WB:WBPaper00027119|PMID:16495308 |
| Biological Process | GO:0045596 | negative regulation of cell differentiation |
MGI:98872 | IDA | Mouse | MGI:MGI:1201268|PMID:9520323 |
| Biological Process | GO:0045843 | negative regulation of striated muscle development |
MGI:98872 | IDA | Mouse | MGI:MGI:1201268|PMID:9520323 |
| Biological Process | GO:0001843 | neural tube closure |
MGI:98872 | IMP | Mouse | MGI:MGI:72096|PMID:7729687 |
| Biological Process | GO:0001764 | neuron migration |
MGI:98872 | IMP | Mouse | MGI:MGI:3042807|PMID:15162501 |
| Biological Process | GO:0018991 | oviposition |
WBGene00001184 | IMP | Worm | WB:WBPaper00005654|PMID:12529635 |
| Biological Process | GO:0018991 | oviposition |
WBGene00001184 | IMP | Worm | WB:WBPaper00004943|PMID:11689700 |
| Biological Process | GO:0060045 | positive regulation of cardiac muscle cell proliferation |
MGI:95523 | IGI | Mouse | MGI:MGI:3527351|PMID:15621532 |
| Biological Process | GO:0008284 | positive regulation of cell proliferation |
MGI:95523 | IMP | Mouse | MGI:MGI:3045497|PMID:15199404 |
| Biological Process | GO:0008284 | positive regulation of cell proliferation |
MGI:95523 | IGI | Mouse | MGI:MGI:3629544|PMID:16778080 |
| Biological Process | GO:0002053 | positive regulation of mesenchymal cell proliferation |
MGI:95523 | IGI | Mouse | MGI:MGI:3621094|PMID:16540513 |
| Biological Process | GO:0031344 | regulation of cell projection organization and biogenesis |
WBGene00001184 | IMP | Worm | WB:WBPaper00027119|PMID:16495308 |
| Biological Process | GO:0042127 | regulation of cell proliferation |
MGI:95523 | IMP | Mouse | MGI:MGI:3043470|PMID:12756187 |
| Biological Process | GO:0007435 | salivary gland morphogenesis |
MGI:95523 | IMP | Mouse | MGI:MGI:2158598|PMID:11731698 |